2020年湛江市生态环境局部门预算

作者: | 来源:湛江市生态环境局 | 时间:2021-07-30 点击数:- 分享到:

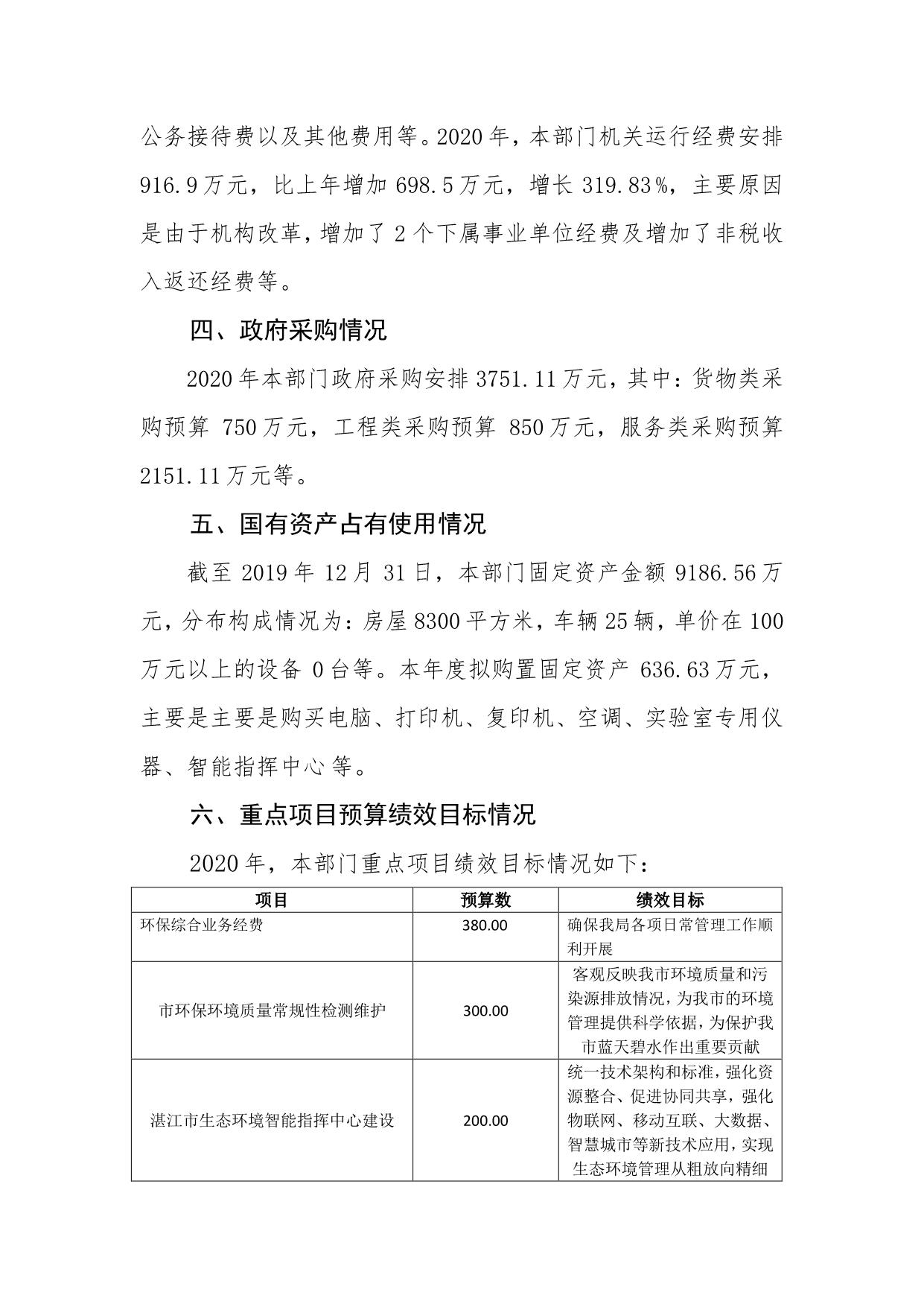
1343864_01.jpg1343864_02.jpg1343864_03.jpg1343864_04.jpg1343864_05.jpg1343864_06.jpg1343864_07.jpg1343864_08.jpg1343864_09.jpg1343864_11.jpg1343864_12.jpg1343864_13.jpg1343864_14.jpg1343864_15.jpg1343864_16.jpg1343864_17.jpg1343864_19.jpg1343864_20.jpg1343864_22.jpg1343864_21.jpg1343864_23.jpg1343864_24.jpg1343864_25.jpg1343864_26.jpg1343864_27.jpg1343864_29.jpg1343864_30.jpg1343864_31.jpg1343864_32.jpg1343864_33.jpg1343864_34.jpg1343864_35.jpg1343864_36.jpg

Baidu
map