遂溪县人民政府关于印发遂溪县全民科学素质行动规划纲要实施方案(2021-2025年)的通知
遂溪县人民政府关于印发遂溪县全民科学素质行动 规划纲要实施方案(2021-2025年)的通知
遂府〔2023〕4号
各镇人民政府,遂城街道办事处,县府直属有关单位:
《遂溪县全民科学素质行动规划纲要实施方案(2021-2025 年)》 业经县人民政府第十七届 21 次常务会议审议通过,现印发给你们, 请认真贯彻执行。执行过程中遇到的问题,请径向县全民科学素质纲 要实施工作办公室(县科协)反映。
遂溪县人民政府
2023年1月12日
遂溪县人民政府关于印发遂溪县全民科学素质行动 规划纲要实施方案(2021-2025年)
为贯彻落实党中央、国务院关于科普和科学素质建设的重要部署,明确我县“十四五”期间公民科学素质建设工作目标、重点任务、工作分工和保障措施,根据《广东省全民科学素质行动规划纲要实施方案(2021-2025 年)》(粤府〔2021〕76 号)和《湛江市全民科学素质行动规划纲要实施方案(2021-2025 年)》(湛府〔2022〕40 号),结合我县实际,制定本方案。
一、前言
科学素质是国民素质的重要组成部分,是社会文明进步的基础。公民具备科学素质是指崇尚科学精神,树立科学思想,掌握基本科学方法,了解必要科技知识,并具有应用其分析判断事物和解决实际问题的能力。提升科学素质,对于公民树立科学的世界观和方法论,对于增强国家自主创新能力和文化软实力、建设社会主义现代化强国,具有十分重要的意义。
目前我县公民科学素质水平与经济发达地区相比存在一定差距,公民科学素质工作发展不平衡不充分,与时代发展要求、人民对美好生活需求仍有较大差距。主要表现在:区域发展不平衡,面向青少年、农民、产业工人、老年人的科学素质工作仍然薄弱;培育和弘扬科学精神不够,科学理性的社会氛围不够浓厚;科普资源开发和共享水平、科普公共服务能力有待提高;科普基础设施建设相对滞后,科普智慧化传播水平不高。
“十四五”时期是我国全面建设小康社会向基本实现社会主义现代化迈进的关键时期,是“两个一百年”奋斗目标的历史交汇期,也是我县实现高质量发展的重要机遇期。面向科教兴国、科技强国、人才强国战略实施,面向遂溪现代化发展目标,需要科学素质建设担当更加重要的使命。
二、总体要求
(一)指导思想
以习近平新时代中国特色社会主义思想为指导,深入贯彻党的二十大精神,全面贯彻落实习近平总书记关于科普和科学素质建设的重要论述,贯彻落实省委、省政府和市委、市政府及县委、县政府的决策部署,坚持党的全面领导,坚持以人民为中心,坚持新发展理念,以提高全民科学素质服务高质量发展为目标,深入实施《广东省科学技术普及条例》,以践行社会主义核心价值观、弘扬科学精神为主线,以深化科普资源供给侧改革为重点,营造热爱科学、崇尚创新的社会氛围,提升社会文明程度,为深入实施“1+3+6”行动计划,扎实推进湛遂同城化发展提供基础支撑。
(二)基本原则
——突出科学精神引领。践行社会主义核心价值观,弘扬科学精神和科学家精神,传递科学的思想观念和行为方式,加强理性质疑、勇于创新、求真务实、包容失败的创新文化建设,坚定创新自信,形成崇尚创新创造和科学文明的社会氛围。
——坚持协同推进。发挥政府在公民科学素质建设中的主导作用,加强统筹协调、政策支持、投入保障。激发科研院所、企业、基层组织、科学共同体、社会团体等多元主体活力,激发全民参与积极性,构建政府、市场、社会等协同推进的社会化科普大格局。大力推动科普产业化、市场化。
——深化供给侧改革。破除制约科普高质量发展的体制机制障碍,突出价值导向,创新组织动员机制,推动科普内容、形式和手段等创新提升,探索科普供给新方法、新路径,提高科普的知识含量,优化供需匹配度,满足全社会对高质量科普的需求。
——从本地实际出发。持续做好做实科普工作,加强与各地特别是经济发达地区的公民科学素质建设融合发展和交流合作。打造具有本地特色的科普品牌,不断提升基层科普组织服务群众能力。
(三)工作目标
2025 年全县公民具备科学素质比例超过 16.0%,全县各人群科学素质发展不均衡明显改善。科普供给侧改革成效明显,科普公共服务能力提质增效,“科学普及与科技创新同等重要”制度安排不断完善,科学精神在全社会广泛弘扬,崇尚创新的社会氛围日益浓厚,社会文明程度明显提升。
三、工作措施
(一)开展 5 项提升行动
1.开展青少年科学素质提升行动
以增强青少年科学兴趣、创新意识和创新能力为重点,培育一大批具备科学家潜质的青少年群体,全面提升青少年科学教育水平,为加快建设世界科技强国夯实人才基础。
——将弘扬时代新风贯穿于育人全过程。将科学精神融入课堂教学和课外实践,践行社会主义核心价值观,坚持立德树人,实施科学家精神进校园行动,激励青少年树立投身建设世界科技强国的远大志向,培养学生爱国情怀、社会责任感、创新精神和实践能力。进一步提升文化科技卫生“三下乡”“少年志、科技梦、爱国情”科学家精神进校园等青少年科学教育品牌的质量水平。大力开展学校科技节、科技周、科普日等活动,支持鼓励学生参加青少年科技创新大赛、青少年机器人竞赛,普及节约资源、保护环境、避险自救、身心健康等知识,营造崇尚科学的校园文化氛围。
——提升教师科学素质。加强中小学科学教师和科技辅导员队伍建设,加大对科学、数学、物理、化学、生物、通用技术、信息技术等学科教师的培训力度,每年培训 50 名科技辅导员。把科学教育和创新人才培养作为重要内容,加强新科技知识和技能培训。将科学精神纳入教师培养过程。
——提升基础教育阶段科学教育水平。加强农村中小学科学教育基础设施建设和配备,加大科学教育活动和资源向农村倾斜力度。配齐中小学科学学科教师及相关学科实验员,引导创新教学方式,倡导启发式、探究式、开放式教学,保护学生好奇心,激发求知欲和想象力。推进信息技术与科学教育深度融合,推行场景式、体验式、沉浸式学习。探索学习空间、学习方式、课程设计、学校管理等方面的新模式,提升学生的认知能力、合作能力、创新能力。
——加强校内外科学教育资源有效衔接。统筹校外科教资源,动员和组织工程师、医疗卫生人员等科技工作者走进校园,开展生理卫生、自我保护等安全健康教育活动。引导学校充分利用科技馆、博物馆、科普教育基地、中小学生研学实践教育基地等科普场所广泛开展各类学习实践活动。组织科研院所、企业等开发开放优质科学教育活动和资源。加强对家庭科学教育的指导,提高家长科学教育意识和能力。
2.开展农民科学素质提升行动
以提升科技文化素质为重点,不断丰富农村科普活动和科普资源,提高农民文明生活、科学生产、科学经营能力,造就一支适应农业农村现代化发展要求的高素质农民队伍,持续改善农村科普基础设施,提高科普公共服务能力。
——加强农村科普体系建设。完善农村科普基础设施,强化农村中学科技馆、乡村学校少年宫等建设,培育创建一批科普教育示范基地。推动农技驿站、科普驿站、科普惠农服务站等服务平台建设。继续推动优质科普资源在农村落地应用。继续开展流动科技馆、科普大篷车的巡展活动。
——加强农村实用人才培训。注重农民科学素质提升平台建设,打造农村实用人才培训基地、高素质农民培育示范基地。加大高素质农民、农村电商技能人才、新型农业经营主体和服务主体经营者的培训力度,培养大批适应乡村振兴和现代农业发展需求的人才。
——加强科学理性思想观念培养。发挥科技志愿服务队伍作用,建立健全农村科普服务“常下乡、常在乡”的长效机制。重点围绕保护生态环境、节约能源资源、绿色生产、食品安全、防灾减灾、卫生健康、移风易俗等主题,深入开展文化科技卫生“三下乡”、全国科普日、全国科技活动周、全省科技进步活动月等群众性、经常性的科普宣传教育活动。
——加强乡村振兴科技支撑。鼓励科研院所开展乡村振兴智力服务,推广科技小院、院(校)地共建等农业科技社会化服务模式。鼓励支持农民合作社、农业社会化服务组织等新型农业经营主体和服务主体,创建高素质农民培训示范基地,开展科技示范,引领现代农业发展。引导专业技术学(协)会等社会组织开展农业科技服务。
3.开展产业工人科学素质提升行动
以提升技能素质为重点,提高产业工人职业技能和创新能力,打造一支有理想守信念、懂技术会创新、敢担当讲奉献的高素质产业工人队伍。
——强化职业技能提升。构建职业教育、就业培训、技能提升相统一的产业工人终身技能形成体系。广泛开展职业技能教育培训,在职前教育和职业培训中进一步突出科学素质、安全生产等相关内容,切实提高职工的安全健康意识和自我保护能力。依托国家高技能人才振兴计划、农民工职业技能提升计划、求学圆梦行动等,增加进城务工人员教育培训机会。
——强化产业人才培养。积极培养使用创新型技能人才,鼓励企业在关键岗位、关键工序培养使用高技能人才。加强校企合作,鼓励职业院校(含技工院校)、职业培训机构等,为产业工人技术技能提升提供机会和渠道。鼓励和推动相关互联网企业做好电商、外卖、快递、直播、网约服务等新兴领域、新业态从业人员的科学素质提升工作。
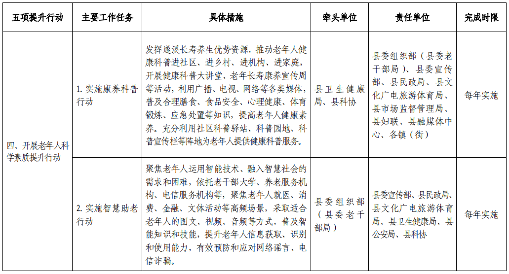
4.开展老年人科学素质提升行动
以提升信息素养和健康素养为重点,丰富面向老年人的科普服务内容、渠道途径、方式方法,稳步提升老年人适应社会发展能力,增强获得感、幸福感、安全感。
——实施康养科普行动。发挥遂溪长寿养生优势资源,推动老年人健康科普进社区、进乡村、进机构、进家庭,开展健康科普大讲堂、老年长寿康养宣传周等活动,利用广播、电视、网络等各类媒体,普及合理膳食、食品安全、心理健康、体育锻炼、应急处置等知识,提高老年人健康素养。充分利用社区科普驿站、科普园地、科普宣传栏等阵地为老年人提供健康科普服务。
——实施智慧助老行动。聚焦老年人运用智能技术、融入智慧社会的需求和困难,依托老干部大学、养老服务机构、电信服务机构等,聚焦老年人就医、消费、金融、文体活动等高频场景,采取适合老年人的图文、视频、音频等方式,普及智能知识和技能,提升老年人信息获取、识别和使用能力,有效预防和应对网络谣言、电信诈骗。
5.开展领导干部和公务员科学素质提升行动
强化领导干部和公务员对科学素质建设重要性和紧迫性的认识,对科教兴国战略、人才强国战略、创新驱动发展战略的认识,树立科学执政理念,提高科学决策能力,增强干事创业本领。
——加强科学素质教育培训。贯彻落实《干部教育培训工作条例》《公务员培训规定》,完善领导干部和公务员科学素质教育培训机制,把科学素质教育作为领导干部和公务员教育培训的长期任务和重要内容。加强《广东省科学技术普及条例》和前沿科技知识、全球科技发展形势学习,突出科学精神、科学思想培养,增强把握科学发展规律的能力。注重面向基层领导干部和公务员的科学素质培训工作。
——在考核录用中落实科学素质要求。不断完善领导干部和公务员考核评价机制。在公务员录用考试、领导干部和公务员任职考察等工作中,强化科学素质有关要求。
(二)实施 4 大重点工程
1.实施科学普及信息化工程
加强科普信息化公共平台建设,强化科普信息精准推送服务,推动传统媒体与新媒体深度融合,提升优质科普资源创作和传播能力,整合各类科普资源,利用多种形式常态化发布科普信息,为社会提供权威、专业、实时的科学知识和科普资源。
——推动智慧科普建设。从平台建设、内容汇聚、组建运营、机制保障等方面系统规划。建设县级数字科普公共服务平台,打造“遂溪科普”特色品牌。建立完善科普资源库和科普资源名录,汇聚国内外优质科普资源。依托“粤智助”政府服务自助机做好科普宣传教育。发展科普中国信息员队伍,推进科普中国 e 站转型升级,提升智慧科普传播能力。
——推动繁荣科普创作。建立健全科普创作激励机制,支持科研院所、企事业单位、科技类社会团体等单位及广大科技工作者开展科普创作。扶持科普创作人才成长,培养科普创作领军人物,加强对优秀科普团队的支持。尝试开展遂溪县科普作品创作大赛、科普剧大赛等活动,促进科学与艺术结合,生产适合多渠道全媒体传播推广的科普作品。做好优质科普作品的推介与共享服务。
——提升科学传播能力。进一步推进媒体深度融合发展,设立 普专题、专栏、专版或频道,推进科学传播内容供给侧结构性改革,加强媒体从业人员科学传播能力培训,构建以全媒体为主渠道的科学传播体系。建立科学传播融媒体联盟,促进媒体与科技界的沟通合作,增强科学传播的专业性和权威性。鼓励公共交通、户外电子屏、楼宇电视等各类媒介增加科学传播内容,实现科普内容多渠道全媒体传播。
2.实施科技资源科普化工程
建立完善科技资源科普化机制,充分发挥科技设施科普功能,不断增强科技创新主体科普责任意识,提升科技工作者科普能力.
——建立完善科技资源科普化机制。推动重要科技成果、科研重点项目或者重大项目成果科普化,通过通俗易懂、公众喜闻乐见的科普视频、图书、实物模型等形式,向社会广泛宣传推介。支持和引导企业利用社会资本整合科普资源和创新要素,开展科普产品研发与创新,推动科普成果转化和产业化发展。教育、科技、农业农村、卫生健康等主管部门发布项目计划指南时,应对具有科普价值的科研项目提出科研成果科普化的要求。
——强化科技工作者的科普责任。加强科研诚信和科技伦理建设,深入开展科学道德和学风建设宣讲活动,引导广大科技工作者坚守社会责任,自立自强,建功立业,成为践行科学家精神的表率。把弘扬科学精神和科学家精神、加强科学道德和学风建设作为践行社会主义核心价值观的重要工作。依托科技馆、博物馆、纪念馆等设施和资源,打造科学家精神教育基地,展示科技界优秀典型、生动实践和成就经验,激发全社会创新热情和创造活力。持续开展新时代科学家精神教育进校园、“最美科技工作者”事迹宣讲活动。通过宣传教育/能力培训、榜样示范等,增强科技人员科普能力、工作热情、社会责任感。
3.实施科普基础设施提质工程
鼓励社会力量参与科普工作,建立政府引导、多渠道投入的机制,增加科普基础设施总量,优化科普基础设施布局和结构,实现资源合理配置、高效利用,服务均衡化、广覆盖。
——加强对科普基础设施建设的规划和指导。加快推动建设与我县人口和经济社会发展相适应的综合性科普场馆。根据实际建设有地方特色的科普场馆,在基层公共设施中增加和完善科普功能;引导社会资金投资建设科普场馆,并向社会公众开放。推进科技馆免费开放,提高管理运营水平,提升服务质量和能力。
——加强科普教育基地建设。积极开展科普教育基地创建活动。按照激励和约束并重原则,加强科普教育基地的创建、认定和动态管理工作。鼓励和支持各行业各部门建立科普教育、研学等基地,提高科普服务能力。到 2025 年,省级科普教育基地 7 个以上,市级科普教育基地16 个以上。加强科普教育基地联盟建设,提升整体服务能力。
——创新构建现代科技馆体系。推动科技馆与博物馆、文化馆等融合共享,创新构建服务公民科学文化素质提升的现代科技馆体系。推进数字科技馆建设,加强农村中学科技馆建设和规范管理。加大特色科普展教品研发和共享。
4.实施基层科普能力提升工程
建立健全应急科普协调联动机制,加强各类科普组织和科普人才队伍建设,显著提升基层科普工作能力。
——加强应急科普工作机制建设。建立健全重大突发公共事件应急科普工作机制,纳入本级突发事件应急工作整体规划和协调机制。推进应急科普专家队伍建设,提升领导干部、应急管理人员和媒体人员的应急科普能力。加强应急科普基础设施和服务体系建设,储备和传播优质应急科普内容资源,在日常科普中融入应急理念和知识,有效开展各种形式的应急科普主题宣教活动,全面推进应急科普知识进企业、进农村、进社区、进学校、进家庭,提高公众对突发公共事件的应急处理能力。
——加强基层科普服务体系建设。开展科普示范镇(村、社区)创建活动。构建以科普驿站、新时代文明实践中心(所、站)、党群服务中心等阵地为依托的基层科普服务体系。深入开展爱国卫生运动、全国科普日、科技活动周、双创活动周、防灾减灾日、食品安全宣传周、119 消防宣传日等活动。
——加强专兼职科普人员队伍建设。建立完善科普人才培养、使用和评价制度,引导和激励科技工作者履行科普责任,将科普成果和科普工作实绩纳入相关专业技术职称评审、绩效考核指标。对科普工作作出重要贡献的组织和个人予以通报表扬和奖励,符合条件的科普作品项目列入科学技术奖奖励范围,鼓励社会力量设立各类科普奖。发展科普场馆、科普基地、新媒体科普等领域专职科普人才队伍。鼓励企业、科研机构设立科普岗位。开展科学教师等培训和研修活动,支持和鼓励行业组织等举办科普人才论坛、研讨会、交流会等,增进工作交流合作。
——加强科技志愿服务队伍建设。建立和完善科技志愿服务管理制度,加强科技志愿服务队伍建设管理,推进科技志愿服务专业化、项目化、规范化、常态化发展。依托新时代文明实践中心(所、站),对接科技志愿服务资源与社会需求,推广点单式科技志愿服务。鼓励教师、医生、学生、媒体工作者等发挥自身专业特长和优势,参与科技志愿服务活动。
四、组织实施
(一)加强组织领导
建立科普工作联席会议制度,协调全县科学素质建设工作。各有关部门按照本方案工作分工,将有关任务纳入本部门相关规划和计划。
各镇(街)负责领导本辖区科学素质建设工作,把公民科学素质建设作为推动当地经济社会发展的一项重要任务,纳入当地经济社会发展总体规划,列入年度工作计划,纳入目标管理考核。因地制宜制定本镇(街)“十四五”全民科学素质工作实施方案,完善工作机制,加大政策支持和经费投入,全面推进本镇(街)公民科学素质建设。
县科协要充分发挥县科普工作联席会议办公室的综合协调作用,负责牵头制定科学素质建设工作规划、年度工作计划。各有关单位要主动担当作为,按照工作职责,加强分工协调,共同推进各项工作目标任务落实到位。
(二)建立健全机制
建立完善方案实施机制。县科学素质纲要实施工作办公室与政府科普工作联席会议制度融合运作,加强统筹协调、工作研究和经验交流,出台相关政策文件,开展专项科学素质提升行动,不断提高科学素质纲要实施工作效能。
建立健全科普动员激励机制。充分调动社会各界参与科普工作的积极性,进一步形成党委领导、政府负责、部门分工协作、社会力量广泛参与的良好局面。充分调动专兼职科普人才和志愿者积极性,依据国家、省、市、县有关规定,对在科学素质建设中作出突出贡献的集体和个人给予奖励和通报表扬。
建立健全监测评估机制。依据《科普法》和《广东省科学技术普及条例》,开展公民科学素质调查和统计工作,为本方案实施和监测评估提供依据。加强对本方案实施工作的督促检查,适时对有关部门及各镇(街)的实施工作进行检查、评估和通报,推动工作任务落实。
(三)完善保障条件
完善法规政策。推动《广东省科学技术普及条例》的实施,出台必要的配套政策,督促牵头部门履行职责,在组织、队伍、经费、设施等方面给予保障。在制定和执行国民经济和社会发展规划、相关专项规划以及有关科学技术教育、传播与普及的规章政策时,要体现公民科学素质建设的目标和要求。
保障经费投入。将科普经费列入同级财政预算,逐步提高科普经费的投入水平,保障科普工作顺利开展。各有关部门切实承担起本方案分工任务,按照财政管理的规定和现行资金渠道,统筹考虑和落实所需经费。依法对科普事业实行税收优惠,鼓励个人、企业、社会组织等社会力量通过设立科普基金、资助科普项目等方式支持科学素质建设。
(四)明确进度安排
启动实施。2021 至 2023 年,制定“十四五”全民科学素质工作实施方案,各镇(街)、各有关部门制定落实相关工作任务的具体方案或措施,并做好动员和宣传工作。
深入实施。2023 至 2025 年,继续完善工作机制,针对薄弱环节,解决突出问题,及时补齐短板,全面推进各项目标任务的完成。
总结通报。2025 年,对“十四五”期间我县全民科学素质工作进行总结和评估,按照国家、省、市和县有关规定进行奖励和通报表扬。
附件:遂溪县全民科学素质行动规划纲要实施工作任务清单
附件
遂溪县全民科学素质行动规划纲要实施工作任务清单















注 释
英才计划:由中国科协和教育部自 2013 年开始共同开展的中学生科技创新后备人才培养计划。旨在组织品学兼优、学有余力的中学生走进大学,在自然科学基础学科领域的著名科学家指导下参加科学研究、学术研讨和科研实践。
科普中国 e 站:是基于科普中国服务云,依托已有基层的网络、阅读终端、活动场所等科普设施,借助基层传播渠道(平台)和移动应用等,细分公众,广泛开展线上线下相结合的科普活动,实现科普信息服务落地应用的新阵地。
流动科技馆:指具备科技馆的展览教育模式和基本功能,采用小型化、模块化的互动展品及其他科普资源,在尚未建设科技馆的县级行政区域进行流动展出的公益性基础设施。
五小:小发明、小革新、小改造、小设计、小建议。
求学圆梦行动:由教育部和中华全国总工会联合实施的农民工学历与能力提升行动计划。
科技特派员:指按照一定程序选派,围绕解决“三农”问题和农民看病难问题,按照市场需求和农民实际需要,从事科技成果转化、优势特色产业开发、农业科技园区和产业化基地建设以及医疗卫生服务的专业技术人员
