结婚落户、新车上牌、换新补贴申请……今年这些事儿高效办!

作者: | 来源:中国政府网 | 时间:2025-02-07 点击数:- 分享到:

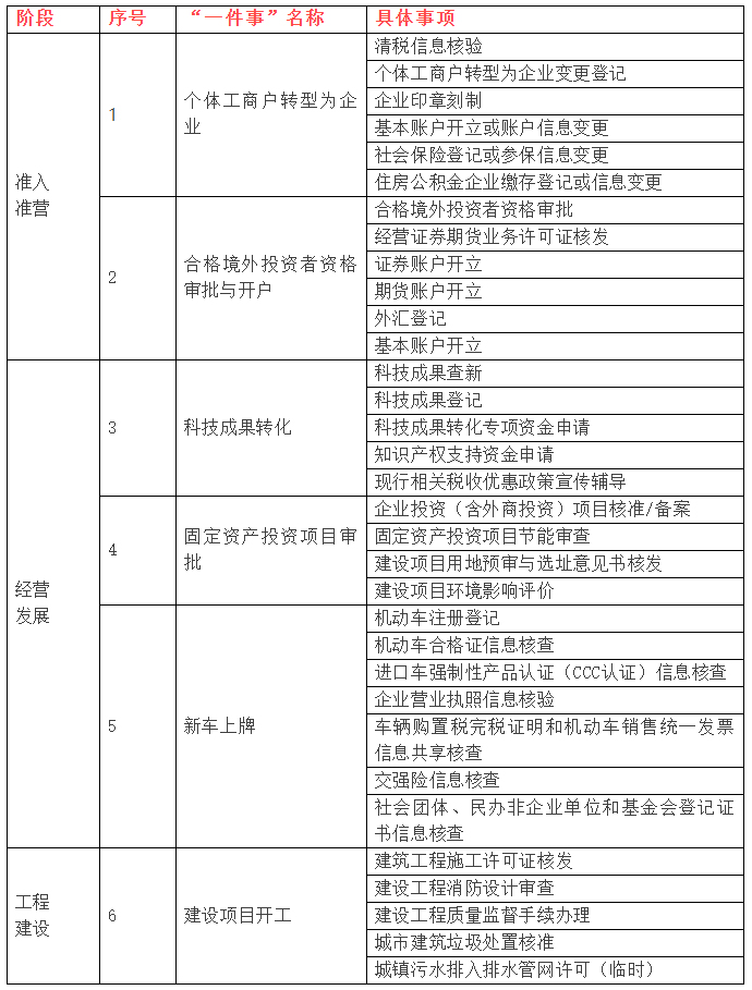
  近日,国务院办公厅印发《“高效办成一件事”2025年度第一批重点事项清单》,要求进一步促进政务服务标准化、规范化、便利化,持续提升企业和群众满意度、获得感。

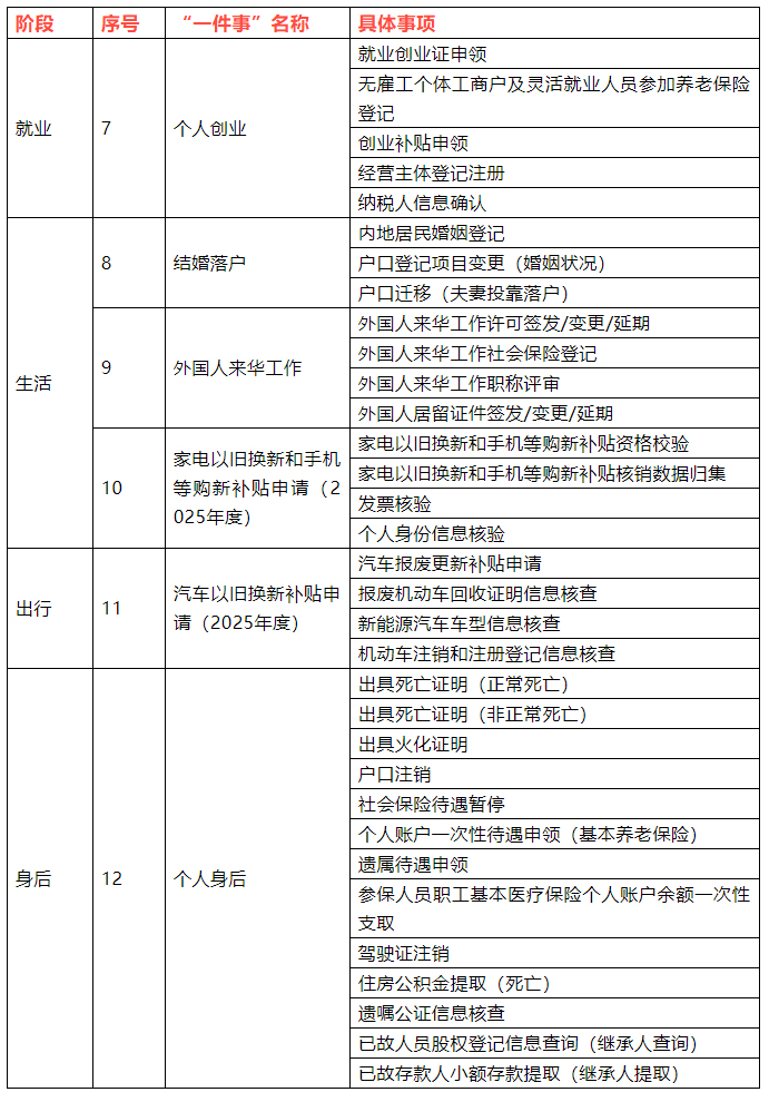
  《清单》中包含固定资产投资项目审批、新车上牌等企业事项和结婚落户、家电以旧换新和手机等购新补贴申请(2025年度)、汽车以旧换新补贴申请(2025年度)等个人事项

  一起来看!

  (一)企业事项

  (二)个人事项




Baidu
map