为积极应对本轮低温冰冻天气不利影响,做好低温天气防御工作,遂溪县一键激活“平急转换”机制,全县迅速行动、周密部署、下沉一线,加强宣传引导、走访慰问、送衣送暖、实地检查,多措并举切实为人民群众筑牢防寒保暖安全屏障。
一、高度重视、科学部署,强化组织领导
12月17日上午,县委副书记、县长刘剑率队先后到洋青敬老院、广东佳淳农业科技有限公司种植基地、岭北镇区农贸市场、广东金岭糖业集团有限公司等地开展低温冷冻天气走访慰问、安全生产督导检查、暖企和典型镇调研工作,及时为群众送上御寒保暖物资,查看低温天气农作物生长、企业安全生产等情况。强调相关部门要牢固树立风险意识和底线思维,做好低温冰冻天气特殊群体生活保障工作,确保需要救助的群众能够得到及时有效帮助,做好极端天气应急预案,强化安全主体责任,时刻绷紧安全生产这根弦,全力维护社会大局安全稳定。

刘剑县长率队开展低温冷冻走访慰问、安全生产督导检查、暖企和典型镇调研工作
14日下午,省、市防御低温冷冻视频会议结束后,我县接着召开专题部署会,县委常委、常务副县长许阮锋强调要盯紧“两个节点”、抓住“十个重点”工作、落实“五个有”要求,抓紧抓严抓实防寒保暖各项工作,确保群众安全过冬、温暖过冬。

县委常委、常务副县长许阮锋召开会议部署工作

遂溪县人民政府印发通知,全面传达部署防寒工作

县委副书记沈东宇率队亲切慰问困难群众

县委常委、宣传部长、遂城街道党工委书记豆萍英率队慰问困难群众
二、统筹协调,加强预警宣传和应急保障
宣传、应急、气象等部门通过公共媒体、短信、微信等多种渠道及时向公众发布预警信息、防寒指引,特别是利用全县300套村村通应急大喇叭滚动播报预警提示,提醒群众做好防寒保暖工作、注意用气用电安全,避免出现一氧化碳中毒和火灾事故。



及时发布预警和加强宣传引导
县三防办及时印发《关于做好冷空气防范应对工作的通知》,及时传达上级指示要求,紧急调配棉被、棉大衣、毛毯等防寒应急物资至镇街,严格落实24小时值班和领导带班,加强对基层值班值守视频抽查,确保一旦发生险情能够及时有效处置。


县三防办紧急调配物资至镇街


加强应急值守和视频抽查
三、多方联动,深入一线走访慰问和安全检查
各镇(街)、各部门迅速传达部署上级会议精神,结合“夜查”对弱势群体和困难群众展开入户“敲门”行动,对困难群众御寒物资需求进行摸底排查,并向困难群众送去棉衣等物资。同时,重点关注孤寡老人、留守儿童以及加强电气取暖、燃气安全、用火、用电、用气等工作,提醒群众做好防寒安全措施,严防因防寒取暖引发中毒、火灾和触电等事故,确保此次低温冷冻天气期间我县安全形势持续稳定。

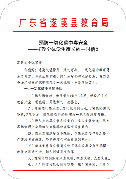
遂溪县教育局——《致全体学生家长的一封信》

镇街召开会议向村(居)委会进一步传达部署防寒工作

遂城街道党员先锋队迅速行动入户宣传慰问

港门镇上门入户走访独居老人、留守儿童等弱势群体进行慰问,并对是否室内使用燃气
热水器进行检查,提醒注意做好防冻保暖及防火安全

建新镇对辖区内孤寡老人、留守儿童等进行走访慰问,送出防寒大衣、保暖帽、棉服、
棉被等物资,并提醒群众做好防寒措施和注意用火用电安全。

岭北镇联合村干部上门入户走访独居老人、留守儿童等弱势群体进行慰问,并对是否室内
使用燃气热水器进行检查以及发放消防安全宣传册,提醒注意做好防冻保暖及防火安全。

江洪镇对困难人群、特殊群体进行慰问,发放防寒保暖物资,提醒注意防寒保暖和
用电用气安全,防止火灾发生和一氧化碳中毒

草潭镇上门入户走访独居老人、留守儿童等弱势群体进行慰问,并对是否室内
使用燃气热水器进行检查,提醒注意做好防冻保暖及防火安全

乐民镇对困难人群、特殊群体进行慰问,提醒注意防寒保暖和用电用气安全,
防止火灾发生和一氧化碳中毒,对辖区内“三合一场”所开展安全检查,加强宣
传,提醒群众寒冷注意天气用电用气安全,抓好消防隐患排查整治工作。

城月镇对辖区养老院等重点单位进行隐患排查,并提醒注意做好防冻
保暖及防火安全,对相关用气用电知识进行宣传

河头镇联合村干部上门入户走访独居老人、留守儿童等弱势群体进行
慰问,并对是否室内使用燃气热水器进行检查以及送上棉被棉袄,提
醒注意做好防冻保暖及防火安全。

北坡镇对困难人群、特殊群体进行慰问,提醒注意防寒保暖和用电用
气安全,防止火灾发生和一氧化碳中毒。并对辖区内宵夜档所开展安
全检查,提醒群众寒冷注意天气用电用气安全,抓好消防隐患排查整
治工作。

附城镇对困难群众御寒物资需求进行全面摸底排查,并送去棉衣等物资,
重点关注孤寡老人、留守儿童以及加强电气取暖、燃气安全、用火用电
用气等工作。