打开无障碍阅读

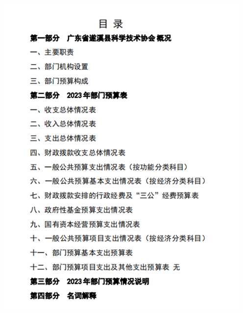
2023 年广东省遂溪县科学技术协会部门预算

  • |
  • |
作者: | 来源:本网 | 时间:2023-03-28 11:46:55 点击数:-
【打印正文】
Baidu
map