繁體版
中央人民政府
广东省人民政府
湛江市人民政府
打开无障碍阅读
热门搜索:
网站首页
新闻中心
信息公开
政民互动
办事服务
走进遂溪
全域旅游
站群导航
您的位置:
首页
>
政务公开
>
五公开专栏
>
管理公开
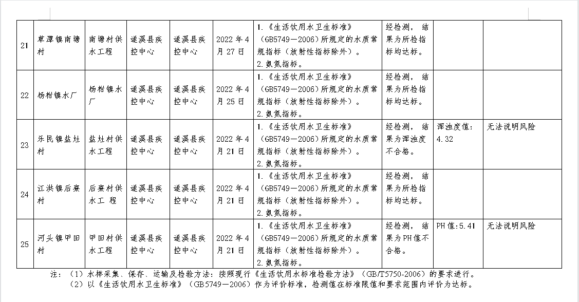
遂溪县 用户水龙头水质监测信息公开表( 2022 年第 2季度)
|
|
作者: | 来源:本网 | 时间:2022-07-14 11:07:10 点击数:
-
【打印正文】
map